搜球吧 请输入您要搜索的专题...

确定了,2026超级杯3月1日南京开球,北京国安对阵上海海港

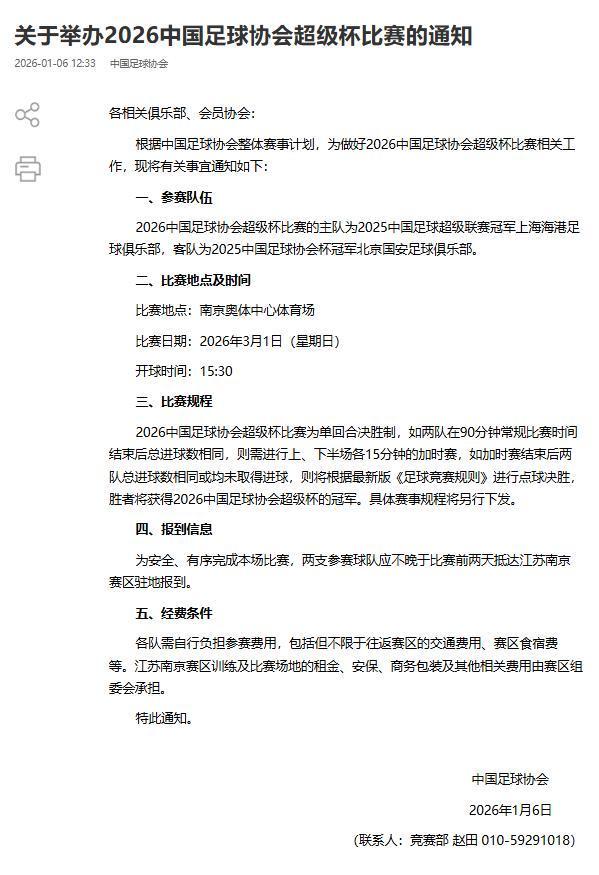
1月6日,中国足球协会发布《关于举办2026中国足球协会超级杯比赛的通知》,通知确认赛事将于3月1日15点30分在南京奥体中心体育场开球。

据了解,2026中国足球协会超级杯比赛的主队为2025中国足球超级联赛冠军上海海港足球俱乐部,客队为2025中国足球协会杯冠军北京国安足球俱乐部。

中国足协同时确认了本届超级杯的具体竞赛规则:“2026中国足球协会超级杯比赛为单回合决胜制,如两队在90分钟常规比赛时间结束后总进球数相同,则需进行上、下半场各15分钟的加时赛,如加时赛结束后两队总进球数相同或均未取得进球,则将根据最新版《足球竞赛规则》进行点球决胜,胜者将获得2026中国足球协会超级杯的冠军。”



来源:中国足球协会官方网站

相关集锦

相关录像